UNIVERSITY OF
WARITH AL-ANBIYAA
About us
President's Welcome
Leadership and Governance
Presidency Members
University Council
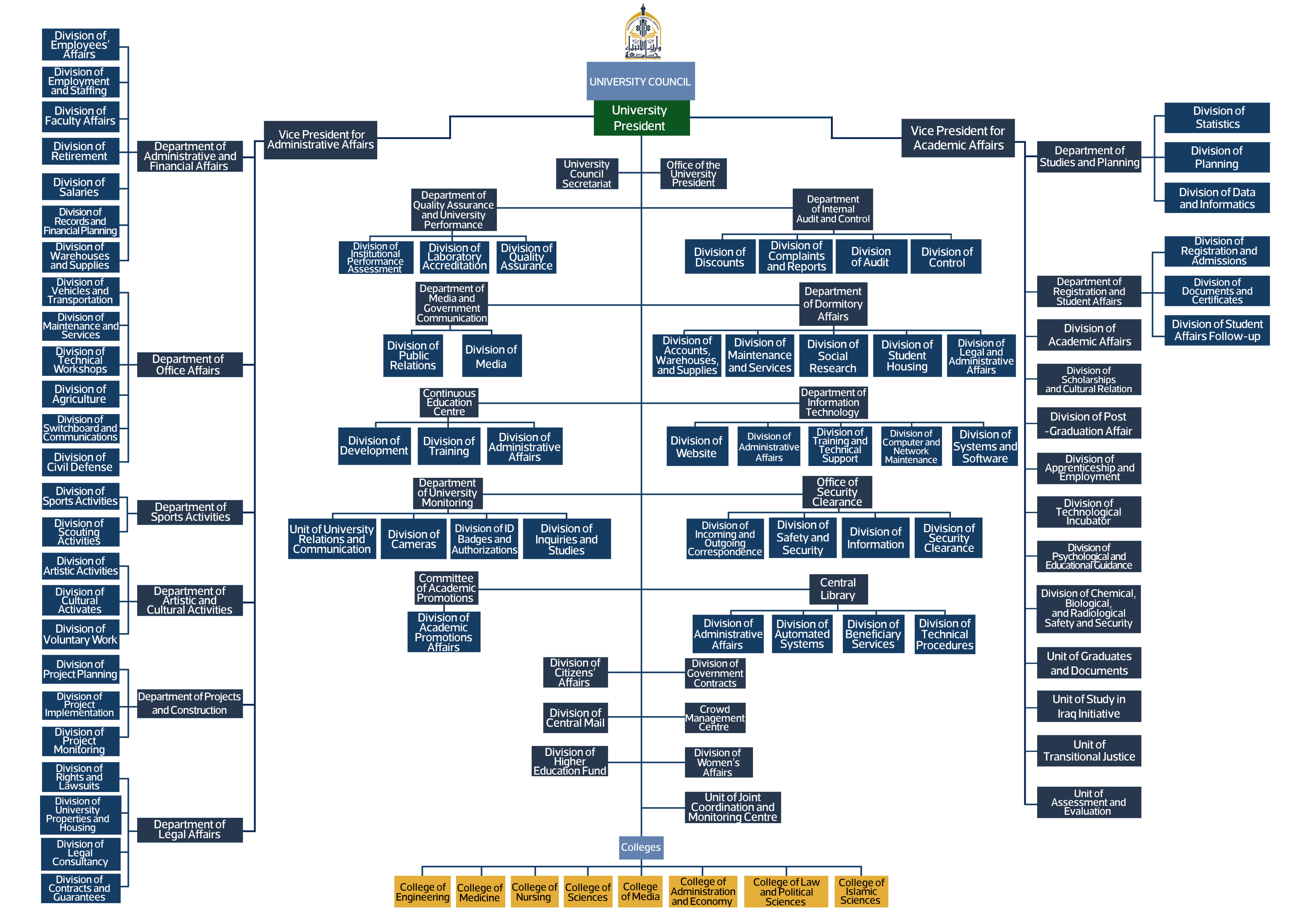
University Structure
Our Mission
Our History
Establishment
University Guide
Our Campus
Campus and Facilities
Interactive Map
Campus Map
Recognition
Institutional Accreditation (ASIC)
More
Diversity, Inclusion and Equity
Health, Safety & well-being
Ministerial Laws
Colleges
College of Medicine
College of Dentistry
College of Pharmacy
College of Engineering
College of Nursing
College of Law
College of Modern Technologies
College of Science
College of Computer Science and Information Technology
College of Media
College of Administration and Economics
College of Islamic Sciences
Research
Academic Affairs
Guidelines and Forms
Academic Conferences
News and Activates
Research Plan
Innovation
Research Excellence Award
Journals
Warith Journal
Meras Journal
Warith Scientific Journal of Engineering and Technology
Research Projects
Repository
Study
Admissions
How to Apply
Application Guidelines
Discount Guidelines
Student Financial Aids
General Guidelines
Undergraduate Study
Admission Guide
Courses
Weekly Table
Final Exams Table
Monthly Exams Table
International Students
Study in Iraq
Scholarship
Financial Support
Accommodation
Student Support & Wellbeing
Accessibility & Inclusion
Divisions
Academic & Learning Support
Central Library
Continuing Education
Warith Elevate
Warith IELTS
Quality Assurance and Academic Performance
Administrative & Financial Services
Auditing and Supervision
Administrative Oversight and Support
Administrative and Financial Affairs
Legal Affairs
Institutional Integrity Unit
Campus Management & Development
Projects and Constructions
Facility Management
Community Affairs
Student Life & Welfare
Accommodation Affairs
Student Activities
Admission Office and Student Affairs
Career Support
Counseling Centre
Technology, Media & Communications
Media and Public Relations
Information Technology Centre
Alumni
Warith Al-Anbiyaa Alumni
Honorary Board
Valedictorian Employment
Register for the skills development form
Certification Form
Apprenticeship and Employment
Related Sites
Alumni Gallery
Warith Elevate
عربي
عربي
Home
University Structure